IF Farroupilha
Fim do conteúdo da página
Mapas de processos
Anexos:
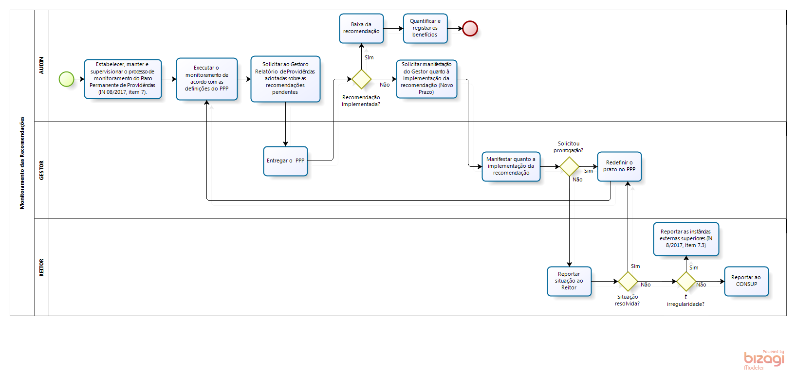
- Monitoramento das Recomendações (1061 Downloads)
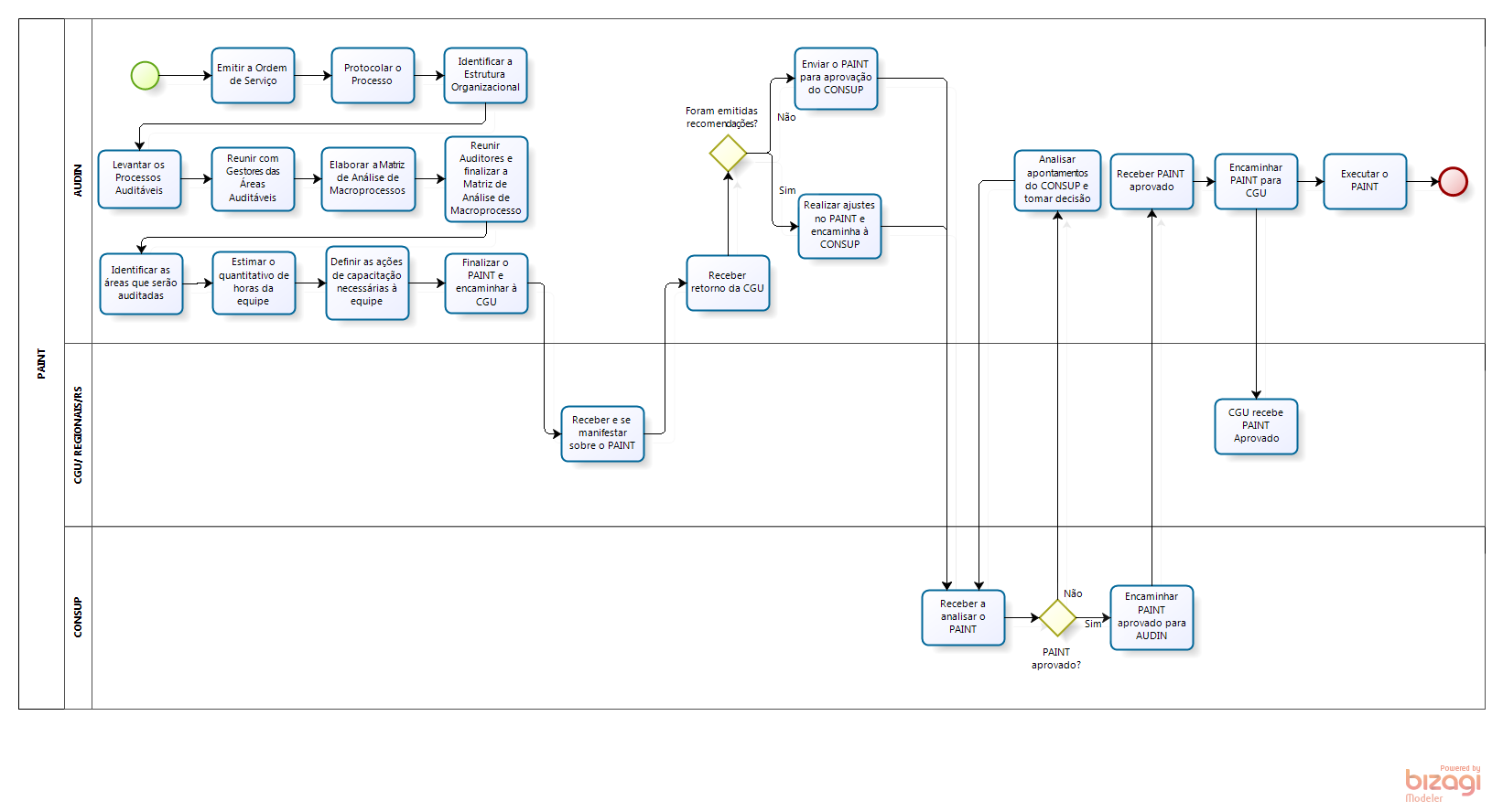
- Paint (1102 Downloads)
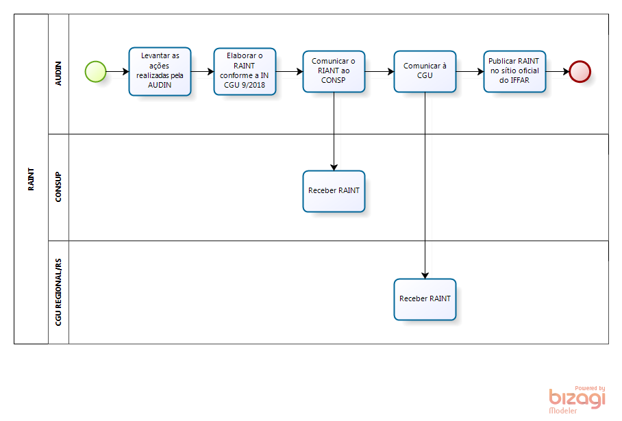
- Raint (1058 Downloads)
- Rito de Auditoria (950 Downloads)
- Tratamento de Demandas do Sistema e-Pessoal (1045 Downloads)
registrado em:
IF Farroupilha

Redes Sociais